最高42200元!这项补贴标准出炉→
注意啦注意啦~
省农业农村厅印发
《江西省农机购置与应用补贴
“优机优补”“有进有出”工作实施方案》
一起来看看吧~

为贯彻落实《农业农村部办公厅关于加力推进农机购置与应用补贴“优机优补”“有进有出”的意见》(农办机〔2025〕2号)要求,结合我省实际,制定本方案。
总体要求
围绕我省地理环境、产业特点和农机化发展基础,进一步完善我省农机购置与应用补贴政策,突出以用促研发、以用促制造、以用促转化,坚持为农服务、增产增收,坚持分区分类、稳步推进,建立健全有力有效的“优机优补”“有进有出”工作机制,集中资源支持生产急需、群众欢迎、性能可靠、技术先进的高效适用机具,有力有序淘汰过时落后的农业机械,加快推进农业机械化高质量发展,为推进乡村振兴、建设农业强国提供有力的机械化支撑。
工作任务
1建立健全“优机优补”遴选制度
落实《江西省农机购置与应用补贴“优机”评选制度》(见附件1),进一步完善评选条件、评选标准,规范评选程序,合理设定性能参数,将自主创新、安全可控、补短板及国产替代等更多因素纳入“优机”评选范畴;依据《江西省农机购置与应用补贴“优机”成本效益评价制度》(见附件2),按符合生产力标准和成本效益原则,推动先进、适用、高效的机具纳入“优机优补”范围;对照《江西省农机购置与应用补贴“优机”质量承诺和调查制度》(见附件3),压实生产企业产品质量主体责任,强化“优机”承诺质量保障,开展“优机”质量抽样调查。
2加力实施“优机优补”
在国家确定的4类机具(高性能播种机、主要粮油作物收获机械、辅助驾驶系统、高端智能和丘陵山区适用拖拉机)基础上,我省自主确定不超过6类机具纳入“优机优补”范围。现阶段将栽植机械、农用(植保)无人驾驶航空器(可含撒播等功能)等2类机具纳入“优机优补 ”范围,后续将结合我省农业生产实际需要对“优机优补 ”范围进行动态调整。按照“优机 ”遴选评价等情况,定期发布“优机优补 ”产品清单。
3加快推进“有进有出”
重点支持农机装备补短板,对短板机具目录范围内取得研发突破、亟需熟化定型的,具有自主知识产权但尚未取得市场业绩的首台(套)或首批次农机装备,通过农机创新产品、特定补贴支持等政策措施,推动将更多有利于国产化替代的短板、创新机具加快纳入补贴范围。加快过时落后机具补贴退坡退出,对我省保有量明显过多、技术相对落后、群众反映问题较多、实际使用性能较差的机具,以补贴数量(短板机具除外)等为衡量指标,降低补贴额测算比例或退出补贴范围。
4提升鉴定服务水平
优化“优机”鉴定大纲内容,增加优机评价指标;将“优机”品目列入鉴定产品种类指南范围,开辟“优机”鉴定“绿色通道”,缩短鉴定周期;支持有资质的社会力量参与开展“优机”鉴定任务;针对短板、创新机具,在相关农机试验鉴定能力无法保障的情况下,支持其通过“有资质第三方检测+田间(场院)试验验证+农机服务组织评价”等方式获得补贴资格。
5强化风险防控
强化机具核验和信息化监管,及时掌握“优机”作业和使用情况,杜绝“优机”不优情况。认真落实“优机”成本效益评价制度、“优机”质量承诺和调查制度,充分运用评价、调查结果,经省农业农村厅组织评估,效果不好的产品退出“优机”补贴范围。对出具虚假鉴定证书和检测报告的机构,骗套补贴的企业、个人和农业生产经营组织,按规定严肃处理,问题严重的列入“黑名单”,涉嫌犯罪的,移送司法机关。严厉查处利用职务之便谋取私利的工作人员。
实施内容
1补贴对象确定
补贴对象和补贴申请办理按照《江西省农业农村厅、江西省财政厅关于印发〈2024-2026年江西省农机购置与应用补贴实施方案〉的通知》(赣农字〔2024〕58号)、《江西省农业农村厅、江西省财政厅关于印发〈江西省农用无人驾驶航空器购置与应用补贴实施方案〉的通知》(赣农字〔2025〕16号)等有关规定执行。
2补贴标准测定
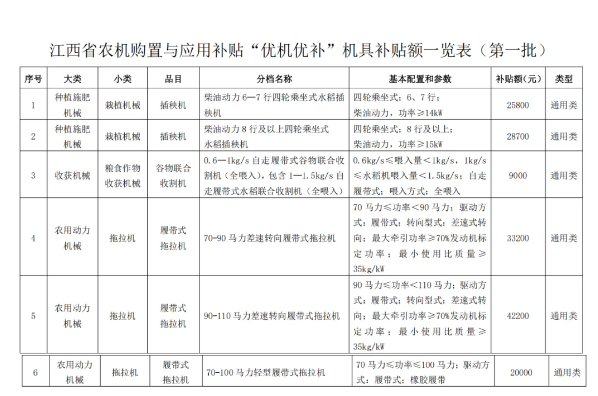
成立专门工作组,研究制定“优机优补”机具分类分档参数及补贴标准。纳入“优机优补”范围的分档,补贴额依据同档产品上年市场销售均价测算,对有助于大面积单产提升等重点机具补贴额测算比例提高至35%,其中通用类品目机具可高于中央财政资金最高补贴额,高出幅度控制在最高补贴额的20%以内,非通用类品目机具可高于上年度补贴额,高出幅度控制在上年度补贴额的20%以内;对终端与辅助驾驶系统,补贴额测算比例提高至40%。对符合条件的国产化替代短板创新机具,给予3年以下的特定补贴支持,测算比例提高至35%。江西省农业农村厅、财政厅分批制定发布《江西省农机购置与应用补贴“优机优补”机具补贴额一览表》,第一批“优机优补”机具补贴额一览表详见附件4。对退坡退出范围的分档,降低补贴额测算比例至15%及以下或退出补贴范围。退坡退出清单在2026年底前向社会公布。
3补贴操作程序
发布信息
省农业农村厅向社会公布经审定的《江西省农机购置与应用补贴“优机优补”“有进有出”工作实施方案》《江西省农机购置与应用补贴“优机”评选制度》《江西省农机购置与应用补贴“优机”成本效益评价制度》《江西省农机购置与应用补贴“优机”质量承诺和调查制度》、补贴额一览表、补贴机具信息表、咨询投诉举报电话等信息,各级农业农村部门转发并执行。
组织投档
农机生产企业按照“自愿参加、自主投档、承诺践诺”原则,按规定提交有关材料。省农业农村厅按照《江西省农机购置与应用补贴“优机”评选制度》有关要求,组织开展用户调查、投档审核,并及时公示公布投档结果,将评审通过的相关产品导入农机购置与应用补贴申请办理服务系统。
补贴流程
申请、核验、兑付、退货办理、归档管理等相关工作流程按照《江西省农业农村厅、江西省财政厅关于印发2024-2026年江西省农机购置与应用补贴实施方案的通知》(赣农字〔2024〕58号)等文件规定执行。其中,“优补”机具需逐台进行机具核验,确保“优补”机具信息真实、准确,严防骗套补行为发生。各级农业农村部门要会同财政部门对“优机优补”范围内的机具优先录入、优先兑付。
调查评价
省农业农村厅依据《江西省农机购置与应用补贴“优机”成本效益评价制度》及《江西省农机购置与应用补贴“优机”质量承诺和调查制度》,组织开展“优机”使用情况抽样调查,对机具成本效益和质量调查进行分析评价,效果不好的产品退出“优机”补贴范围。
有关要求
各级农业农村部门要高度重视“优机优补”“有进有出”工作,切实加强组织领导,充分发挥农机行业专家、农机“土专家”、农机服务组织、农机企业等的作用,认真组织开展“优机”评选、“优机”成本效益评价、“优机”质量承诺和抽样调查等工作,确保各项工作平稳有序开展。要加强区域间协作,确保区域间的政策实施相互协调,推动形成研制“优机”、推广“优机”、应用“优机”的正向激励和良好行业生态。要加强“优机优补”“有进有出”工作宣传解读和业务培训,切实提升政策知晓度和实施透明度。要及时掌握社会各界反映,做到舆情“早发现、早研判、早报告、早处置”,防止负面解读和炒作。
附件:1.江西省农机购置与应用补贴“优机”评选制度
2.江西省农机购置与应用补贴“优机”成本效益评价制度
3.江西省农机购置与应用补贴“优机”质量承诺和调查制度
4.江西省农机购置与应用补贴“优机优补”机具补贴额一览表(第一批)
(编辑:李锡念) 来源:江西农业农村



