最新印发!江西省赋予乡镇(街道)县级审批服务执法权限指导目录(2025年版)
江西省人民政府关于印发《江西省赋予乡镇(街道)县级审批服务执法权限指导目录(2025年版)》的通知
赣府发〔2025〕14号
各市、县(区)人民政府,省政府各部门:
为深入贯彻落实《中共中央办公厅 国务院办公厅关于印发〈整治形式主义为基层减负若干规定〉的通知》等文件精神,进一步减轻基层负担,明晰基层权责,省政府决定对赋予乡镇(街道)县级审批服务执法权限有关指导目录进行优化调整,现将《江西省赋予乡镇(街道)县级审批服务执法权限指导目录(2025年版)》予以印发。各地各部门要提高政治站位,结合工作实际,抓好组织实施。
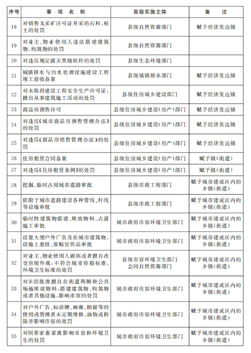
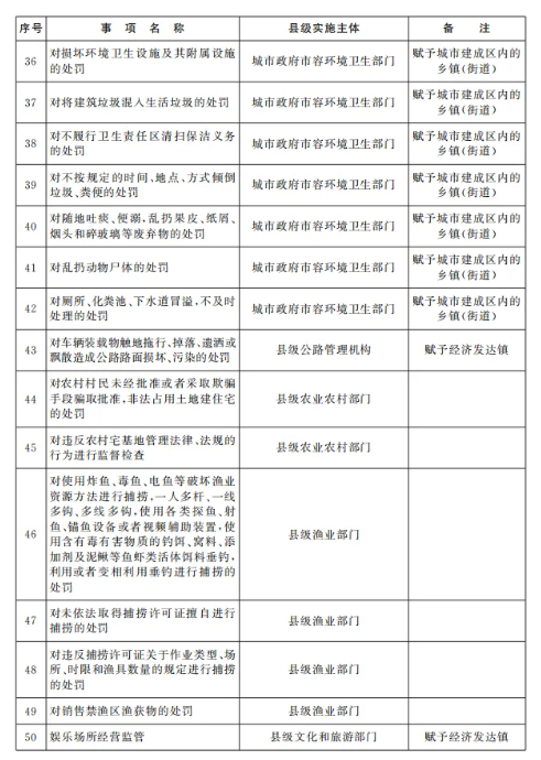
一、开展精准认领。《江西省赋予乡镇(街道)县级审批服务执法权限指导目录(2025年版)》属于指导性质,各乡镇(街道)可根据经济社会发展需要,科学评估承接能力,在目录内认领事项。各设区市人民政府要加强对赋予乡镇(街道)县级审批服务执法权限工作的组织领导、统筹推进、督促指导。各县级人民政府要组织乡镇(街道)精准认领事项,指导县直相关部门与乡镇(街道)明确事项承接后的运行程序、规则和权责关系。乡镇(街道)要编制承接事项目录报所属县级人民政府备案,并依法向社会公布后实施。
二、提高承接能力。各市、县(区)人民政府要加强履职能力建设,坚持重心下移、力量下沉,积极推动人员力量和公共服务资源向乡镇(街道)倾斜。省、市、县级业务主管部门要加强政策解读、业务培训,为乡镇(街道)制定实用、易操作的工作指引,提供有力业务技术支持。乡镇(街道)要加强审批服务执法能力建设,充实人员力量,提升法治意识和职业素养,切实做到严格规范公正文明执法。
三、强化跟踪问效。省政府将适时对全省乡镇(街道)事项承接和运行情况进行督导评估。各级司法行政部门要加强对乡镇(街道)综合行政执法的协调监督。省政务服务办、省司法厅要会同省委编办等有关部门,加强对赋予乡镇(街道)县级审批服务执法权限工作的跟踪指导,对实施过程中出现的重要情况和问题要及时报告。
本通知自2026年1月1日起施行,《江西省人民政府关于调整赋予乡镇(街道)县级审批服务执法权限和经济发达镇县级经济社会管理权限指导目录的通知》(赣府发〔2021〕23号)同时废止。
2025年11月13日
(此件主动公开)




(编辑:李锡念)
来源:“江西省人民政府”微信公众号



